Лого сайта Reshaka.com

Решака - онлайн ответы Алгебра Мишустина, Мордкович за 8 класс Задачник Базовый уровень ФГОС 2015 - 88

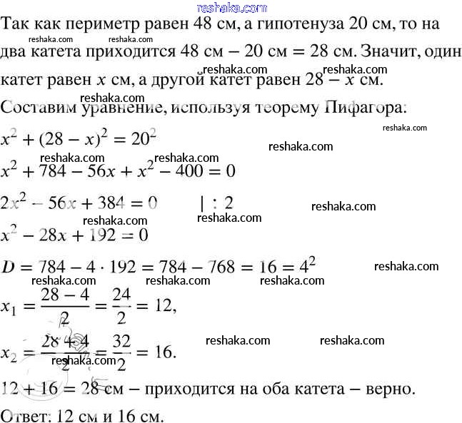
Условия

повторение / 88

Решебник 1

повторение / 88

Решебник 2

повторение / 88

Представляем вам сборники по Алгебре, с готовыми ответами к Задачнику Мишустина школьной программы для учеников восьмой класса. Это не просто гдз с ответом, а с подсказками, как верно решить Итоговое повторение 88. Проверяй домашку с умом и получай высший балл!