Решака - онлайн ответы Алгебра Мишустина, Мордкович за 8 класс Задачник Базовый уровень ФГОС 2015 - 17
Условия
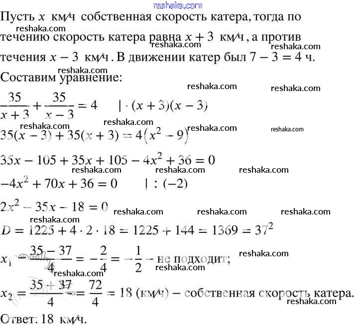
параграф 27 / 17
                            Решебник 1
параграф 27 / 17
                            Решебник 2
параграф 27 / 17
                            
            Представляем вам сборники по Алгебре, с готовыми ответами к Задачнику Мишустина школьной программы для учеников восьмой класса. Это не просто гдз с ответом, а с подсказками, как верно решить Параграф 27  17. Проверяй домашку с умом и получай высший балл!