Лого сайта Reshaka.com

Решака - онлайн ответы Алгебра Мишустина, Мордкович за 8 класс Задачник Базовый уровень ФГОС 2015 - 2

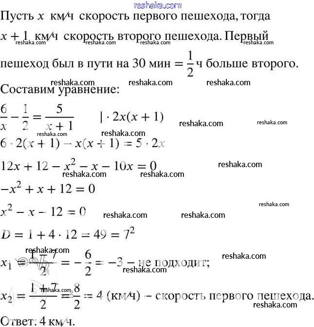
Условия

параграф 27 / 2

Решебник 1

параграф 27 / 2

Решебник 2

параграф 27 / 2

Представляем вам сборники по Алгебре, с готовыми ответами к Задачнику Мишустина школьной программы для учеников восьмой класса. Это не просто гдз с ответом, а с подсказками, как верно решить Параграф 27 2. Проверяй домашку с умом и получай высший балл!