Лого сайта Reshaka.com

Решака - онлайн ответы Алгебра Мишустина, Мордкович за 8 класс Задачник Базовый уровень ФГОС 2015 - 28

Условия

параграф 28 / 28

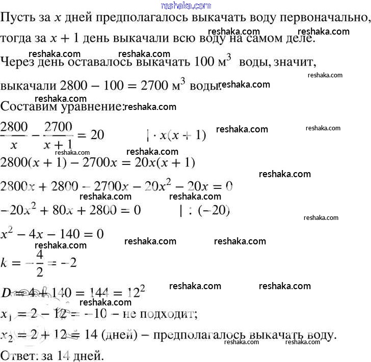
Решебник 1

параграф 28 / 28

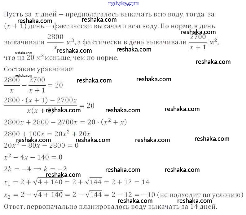
Решебник 2

параграф 28 / 28

Представляем вам сборники по Алгебре, с готовыми ответами к Задачнику Мишустина школьной программы для учеников восьмой класса. Это не просто гдз с ответом, а с подсказками, как верно решить Параграф 28 28. Проверяй домашку с умом и получай высший балл!