Лого сайта Reshaka.com

Решака - онлайн ответы Алгебра Мишустина, Мордкович за 8 класс Задачник Базовый уровень ФГОС 2015 - 10

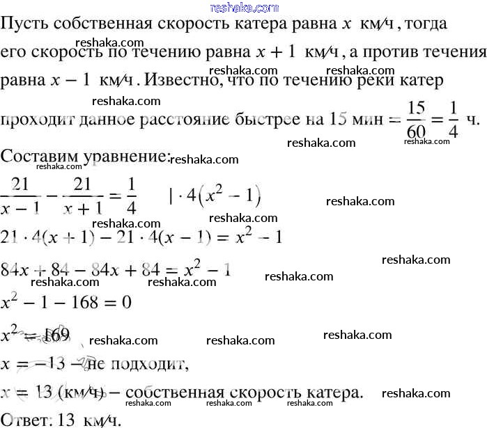
Условия

работа / глава 1. вариант / 1 / 10

Решебник 1

работа / глава 1. вариант / 1 / 10

Решебник 2

работа / глава 1. вариант / 1 / 10

Представляем вам сборники по Алгебре, с готовыми ответами к Задачнику Мишустина школьной программы для учеников восьмой класса. Это не просто гдз с ответом, а с подсказками, как верно решить 1 Глава 1. Варианты 10. Проверяй домашку с умом и получай высший балл!