Лого сайта Reshaka.com

Решака - онлайн ответы Алгебра Мишустина, Мордкович за 8 класс Задачник Базовый уровень ФГОС 2015 - 39

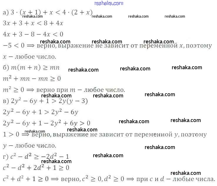
Условия

параграф 31 / 39

Решебник 1

параграф 31 / 39

Решебник 2

параграф 31 / 39

Представляем вам сборники по Алгебре, с готовыми ответами к Задачнику Мишустина школьной программы для учеников восьмой класса. Это не просто гдз с ответом, а с подсказками, как верно решить Параграф 31 39. Проверяй домашку с умом и получай высший балл!