Лого сайта Reshaka.com

Решака - онлайн ответы Алгебра Мишустина, Мордкович за 8 класс Задачник Базовый уровень ФГОС 2015 - 26

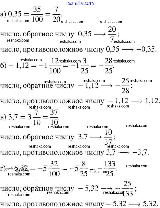
Условия

параграф 9 / 26

Решебник 1

параграф 9 / 26

Решебник 2

параграф 9 / 26

Представляем вам сборники по Алгебре, с готовыми ответами к Задачнику Мишустина школьной программы для учеников восьмой класса. Это не просто гдз с ответом, а с подсказками, как верно решить Параграф 9 26. Проверяй домашку с умом и получай высший балл!