Лого сайта Reshaka.com

Решака - онлайн ответы Алгебра Никольский, Потапов за 8 класс Учебник ФГОС 2014 - 114

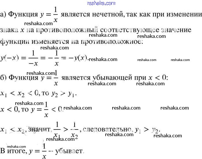
Решебник

глава 1 / 114

Решебник №2

глава 1 / 114

Решебник №3

глава 1 / 114

Представляем вам сборники по Алгебре, с готовыми ответами к Учебнику Никольский школьной программы для учеников восьмой класса. Это не просто гдз с ответом, а с подсказками, как верно решить Глава 1 (упражнения с 1 по 197) 114. Проверяй домашку с умом и получай высший балл!