Лого сайта Reshaka.com

Решака - онлайн ответы Алгебра Никольский, Потапов за 8 класс Учебник ФГОС 2014 - 250

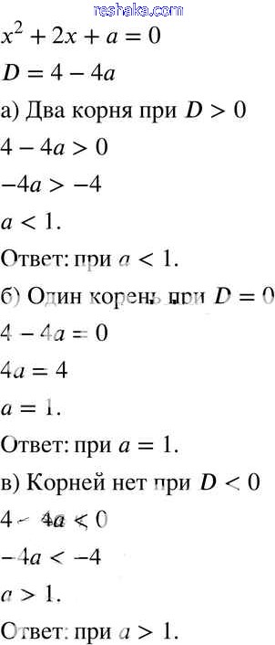
Решебник

глава 2 / 250

Решебник №2

глава 2 / 250

Решебник №3

глава 2 / 250

Представляем вам сборники по Алгебре, с готовыми ответами к Учебнику Никольский школьной программы для учеников восьмой класса. Это не просто гдз с ответом, а с подсказками, как верно решить Глава 2 (упражнения с 198 по 358) 250. Проверяй домашку с умом и получай высший балл!