Лого сайта Reshaka.com

Решака - онлайн ответы Алгебра Никольский, Потапов за 8 класс Учебник ФГОС 2014 - 396

Решебник

глава 3 / 396

Решебник №2

глава 3 / 396

Решебник №3

глава 3 / 396

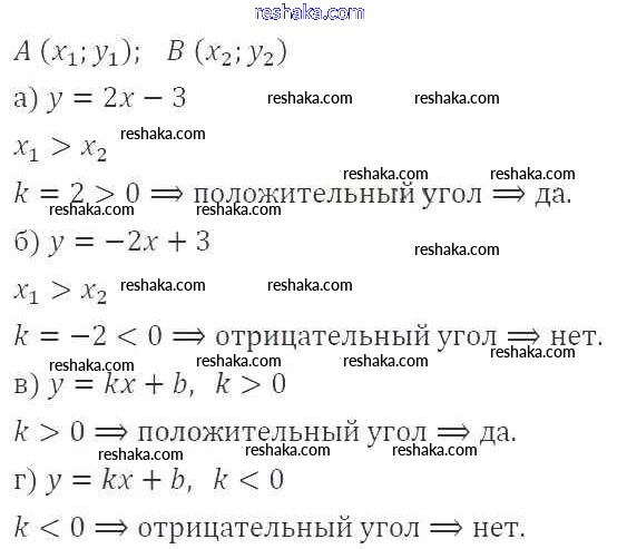
Представляем вам сборники по Алгебре, с готовыми ответами к Учебнику Никольский школьной программы для учеников восьмой класса. Это не просто гдз с ответом, а с подсказками, как верно решить Глава 3 (упражнения с 359 по 523) 396. Проверяй домашку с умом и получай высший балл!