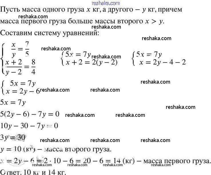
Решака - онлайн ответы Алгебра Никольский, Потапов за 8 класс Учебник ФГОС 2014 - 952
Решебник
повторение / 952
                            Решебник №2
повторение / 952
                            Решебник №3
повторение / 952
                            
            Представляем вам сборники по Алгебре, с готовыми ответами к Учебнику Никольский школьной программы для учеников восьмой класса. Это не просто гдз с ответом, а с подсказками, как верно решить Задания для повторения (с 613 по 997)  952. Проверяй домашку с умом и получай высший балл!