Лого сайта Reshaka.com

Решака - онлайн ответы Алгебра Никольский, Потапов за 8 класс Учебник ФГОС 2014 - 995

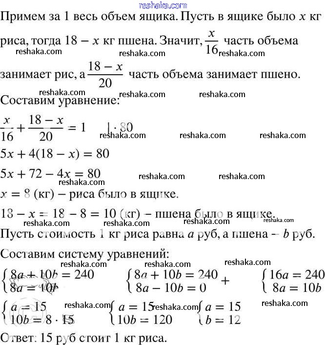
Решебник

повторение / 995

Решебник №2

повторение / 995

Решебник №3

повторение / 995

Представляем вам сборники по Алгебре, с готовыми ответами к Учебнику Никольский школьной программы для учеников восьмой класса. Это не просто гдз с ответом, а с подсказками, как верно решить Задания для повторения (с 613 по 997) 995. Проверяй домашку с умом и получай высший балл!