Решака - онлайн ответы Алгебра Дорофеев, Суворова за 9 класс Учебник ФГОС 2016 - 9
Решебник к учебнику 2019
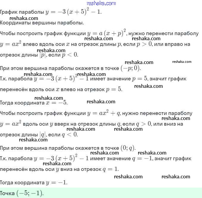
проверьте себя / глава i / 9

Представляем вам сборники по Алгебре, с готовыми ответами к Учебнику Дорофеев школьной программы для учеников девятый класса. Это не просто гдз с ответом, а с подсказками, как верно решить Глава 2 Проверьте себя 9. Проверяй домашку с умом и получай высший балл!