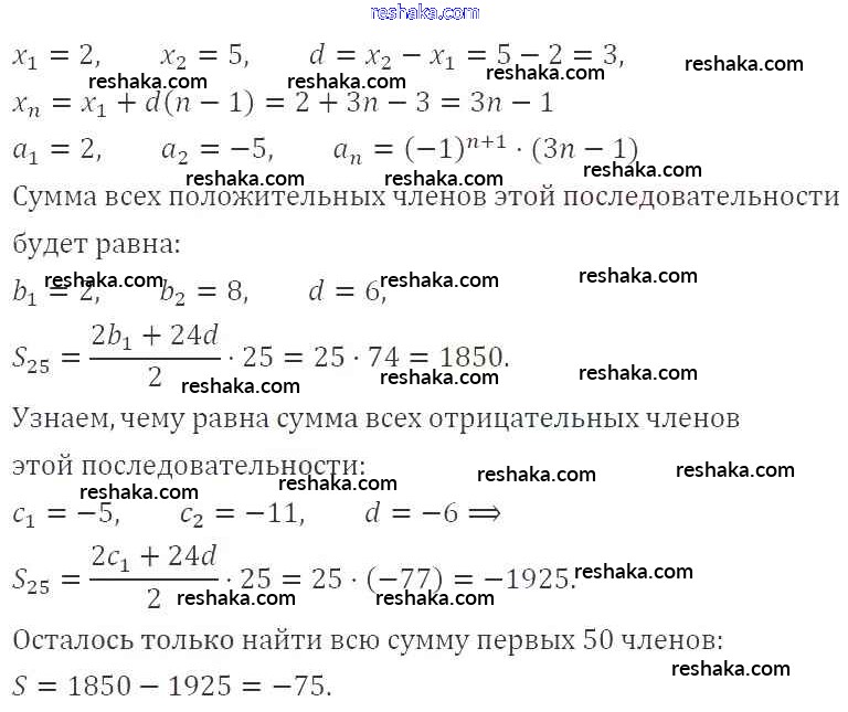
Решака - онлайн ответы Алгебра Макарычев, Миндюк за 9 класс Учебник ФГОС 2014 - 693
Решебник №1
глава 4 / 693

Решебник №2
глава 4 / 693

Представляем вам сборники по Алгебре, с готовыми ответами к Учебнику Макарычев школьной программы для учеников девятый класса. Это не просто гдз с ответом, а с подсказками, как верно решить Глава 4. Арифметическая и геометрическая прогрессии (упражнения) 693. Проверяй домашку с умом и получай высший балл!