Решака - онлайн ответы Алгебра Макарычев, Миндюк за 9 класс Учебник ФГОС 2014 - 943
Решебник №1
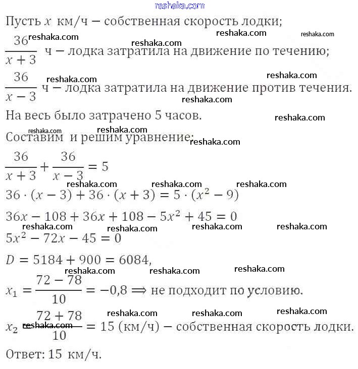
повторение / 943

Решебник №2
повторение / 943

Представляем вам сборники по Алгебре, с готовыми ответами к Учебнику Макарычев школьной программы для учеников девятый класса. Это не просто гдз с ответом, а с подсказками, как верно решить Упражнения для повторения курса 7-9 классов 943. Проверяй домашку с умом и получай высший балл!