Решака - онлайн ответы Алгебра Мерзляк, Полонский за 9 класс Учебник ФГОС 2016 - 55
Решебник к учебнику 2021
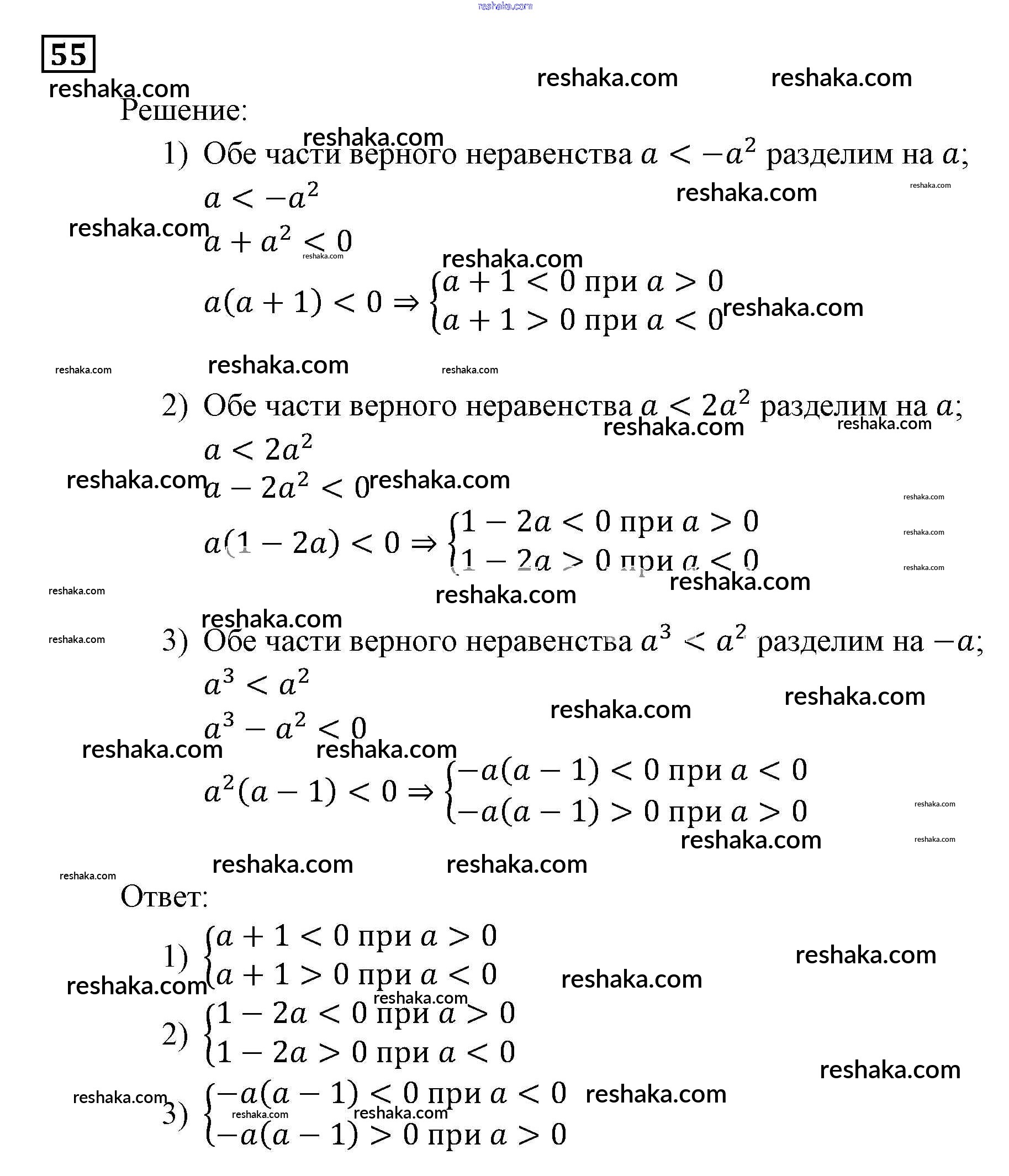
упражнение / 55

Решебник №1 к учебнику 2016
упражнение / 55

Решебник №2 к учебнику 2016
упражнение / 55

Решебник №3 к учебнику 2016
упражнение / 55

Представляем вам сборники по Алгебре, с готовыми ответами к Учебнику Мерзляк школьной программы для учеников девятый класса. Это не просто гдз с ответом, а с подсказками, как верно решить Упражнения 55. Проверяй домашку с умом и получай высший балл!