Решака - онлайн ответы Алгебра Мерзляк, Полонский за 9 класс Учебник ФГОС 2016 - 891
Решебник к учебнику 2021
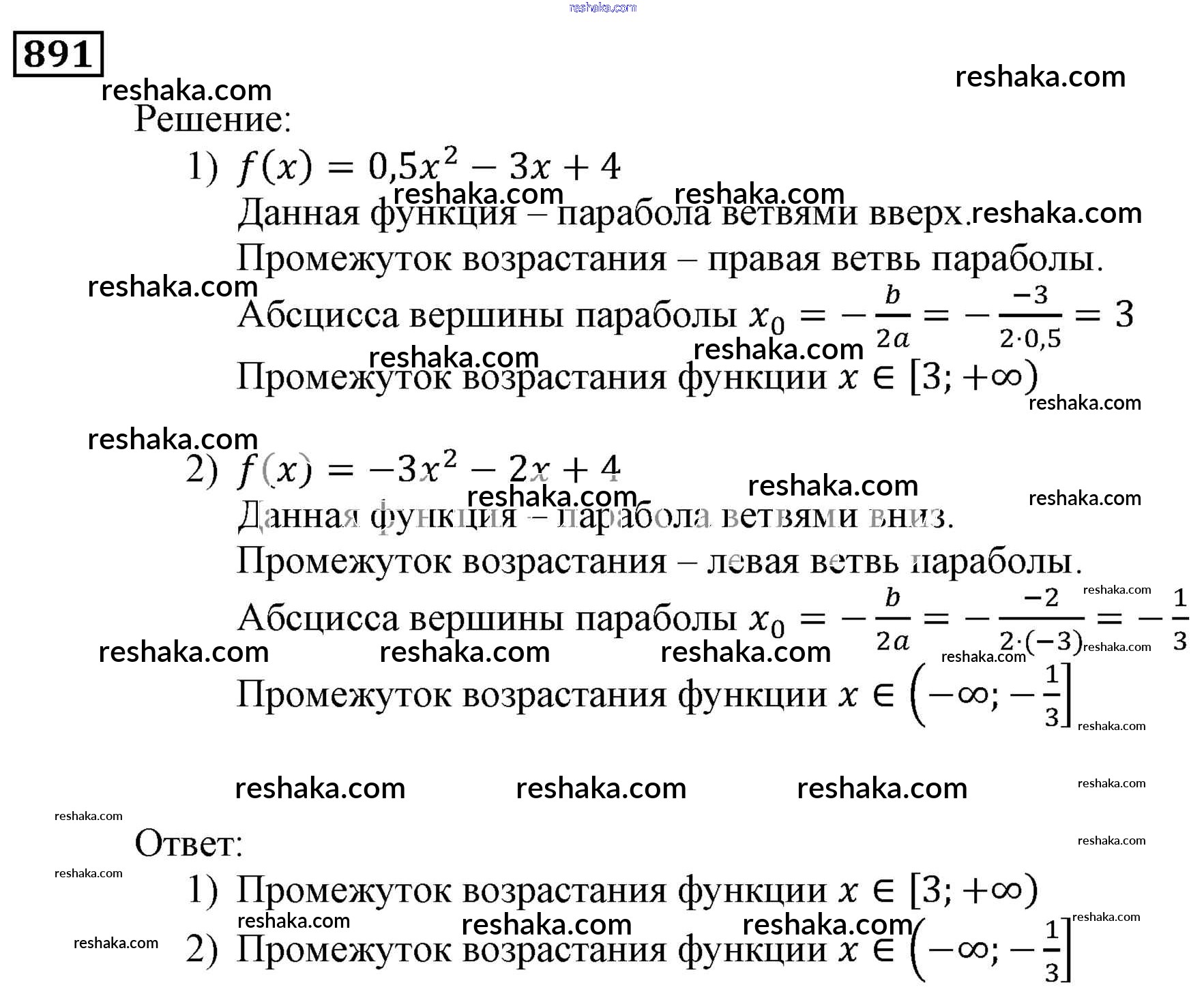
упражнение / 891

Решебник №1 к учебнику 2016
упражнение / 891

Решебник №2 к учебнику 2016
упражнение / 891

Решебник №3 к учебнику 2016
упражнение / 891

Представляем вам сборники по Алгебре, с готовыми ответами к Учебнику Мерзляк школьной программы для учеников девятый класса. Это не просто гдз с ответом, а с подсказками, как верно решить Упражнения 891. Проверяй домашку с умом и получай высший балл!