Лого сайта Reshaka.com

Решака - онлайн ответы Алгебра Миндюк, Шлыкова за 9 класс Рабочая тетрадь 2018 - 8

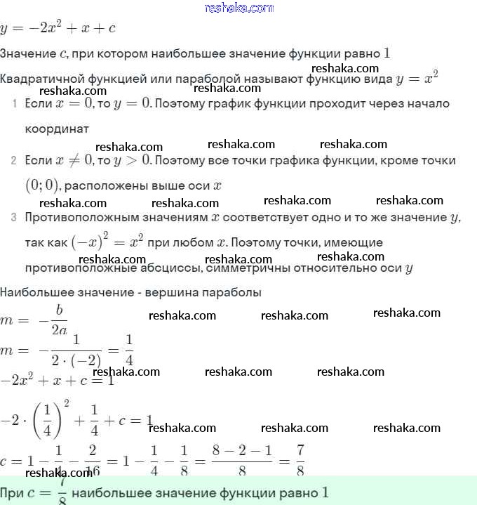
Представляем вам сборники по Алгебре, с готовыми ответами к Рабочей тетради Миндюк школьной программы для учеников девятый класса. Это не просто гдз с ответом, а с подсказками, как верно решить §7. Построение графика квадратичной функции 8. Проверяй домашку с умом и получай высший балл!