Решака - онлайн ответы Алгебра Мордкович, Александрова за 9 класс Задачник ФГОС 2010 - 10
Решебник №1
глава 1 / § 4 / 10

Решебник №2
глава 1 / § 4 / 10

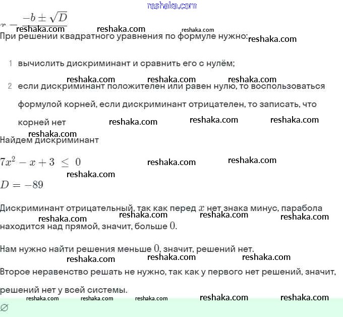
Представляем вам сборники по Алгебре, с готовыми ответами к Задачнику Мордкович школьной программы для учеников девятый класса. Это не просто гдз с ответом, а с подсказками, как верно решить § 4. Системы рациональных неравенств Глава 1. Неравенства и системы неравенств 10. Проверяй домашку с умом и получай высший балл!