Решака - онлайн ответы Алгебра Мордкович, Александрова за 9 класс Задачник ФГОС 2010 - 7
Решебник №1
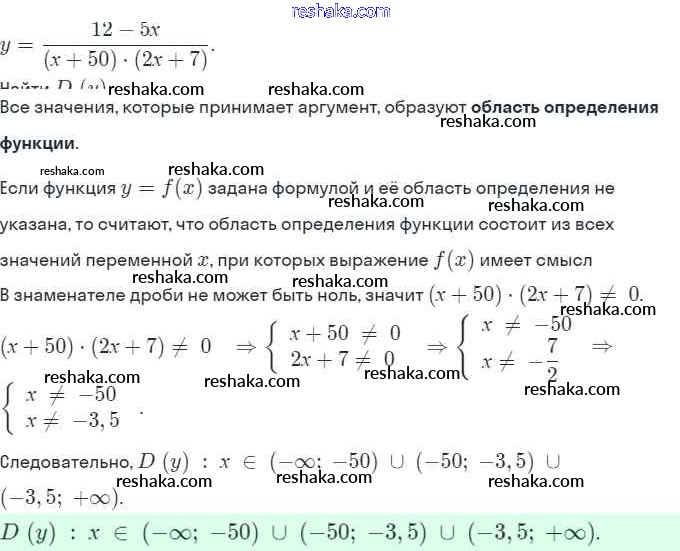
глава 3 / § 8 / 7

Решебник №2
глава 3 / § 8 / 7

Представляем вам сборники по Алгебре, с готовыми ответами к Задачнику Мордкович школьной программы для учеников девятый класса. Это не просто гдз с ответом, а с подсказками, как верно решить § 8. Определение числовой функции. Область определения, область значений функции Глава 3. Числовые функции 7. Проверяй домашку с умом и получай высший балл!