Решака - онлайн ответы Алгебра Мордкович, Александрова за 9 класс Задачник ФГОС 2010 - 25
Решебник №1
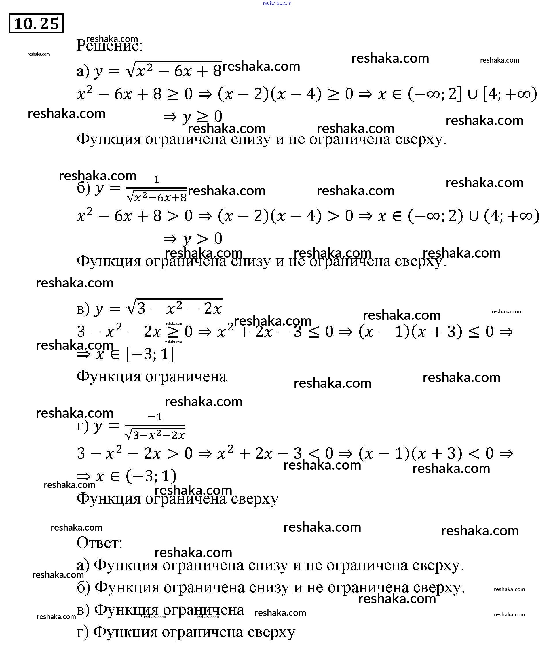
глава 3 / § 10 / 25

Решебник №2
глава 3 / § 10 / 25

Представляем вам сборники по Алгебре, с готовыми ответами к Задачнику Мордкович школьной программы для учеников девятый класса. Это не просто гдз с ответом, а с подсказками, как верно решить § 10. Свойства функций Глава 3. Числовые функции 25. Проверяй домашку с умом и получай высший балл!