Решака - онлайн ответы Алгебра Мордкович, Александрова за 9 класс Задачник ФГОС 2010 - 11
Решебник №1
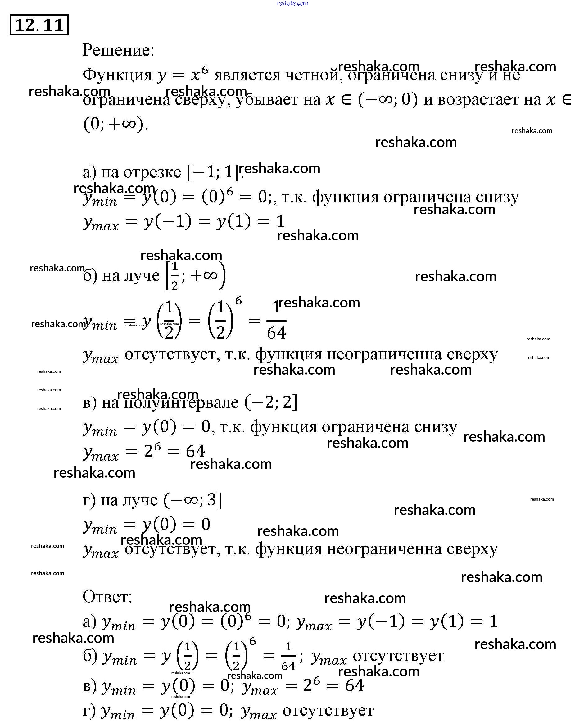
глава 3 / § 12 / 11

Решебник №2
глава 3 / § 12 / 11

Представляем вам сборники по Алгебре, с готовыми ответами к Задачнику Мордкович школьной программы для учеников девятый класса. Это не просто гдз с ответом, а с подсказками, как верно решить § 12. Функции у = хп (п е N), их свойства и графики Глава 3. Числовые функции 11. Проверяй домашку с умом и получай высший балл!