Решака - онлайн ответы Алгебра Мордкович, Александрова за 9 класс Задачник ФГОС 2010 - 6
Решебник №1
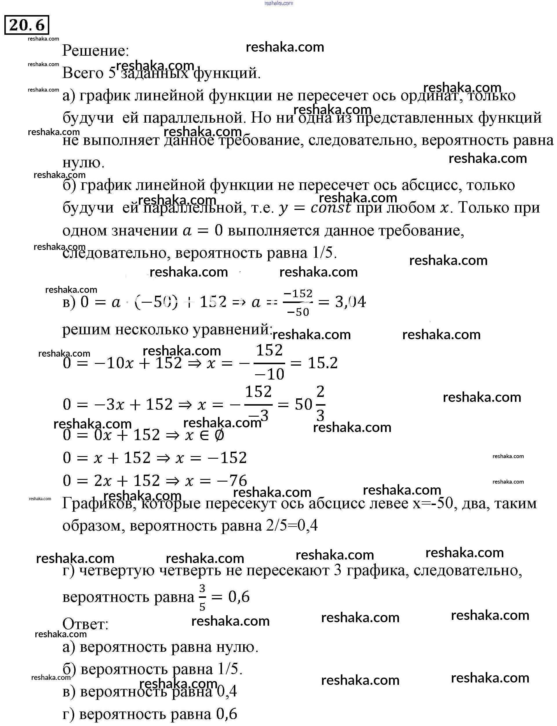
глава 5 / § 20 / 6

Решебник №2
глава 5 / § 20 / 6

Представляем вам сборники по Алгебре, с готовыми ответами к Задачнику Мордкович школьной программы для учеников девятый класса. Это не просто гдз с ответом, а с подсказками, как верно решить § 20. Простейшие вероятностные задачи Глава 5. Элементы комбинаторики, статистики и теории вероятностей 6. Проверяй домашку с умом и получай высший балл!