Решака - онлайн ответы Алгебра Мордкович, Александрова за 9 класс Задачник ФГОС 2010 - 21
Решебник №1
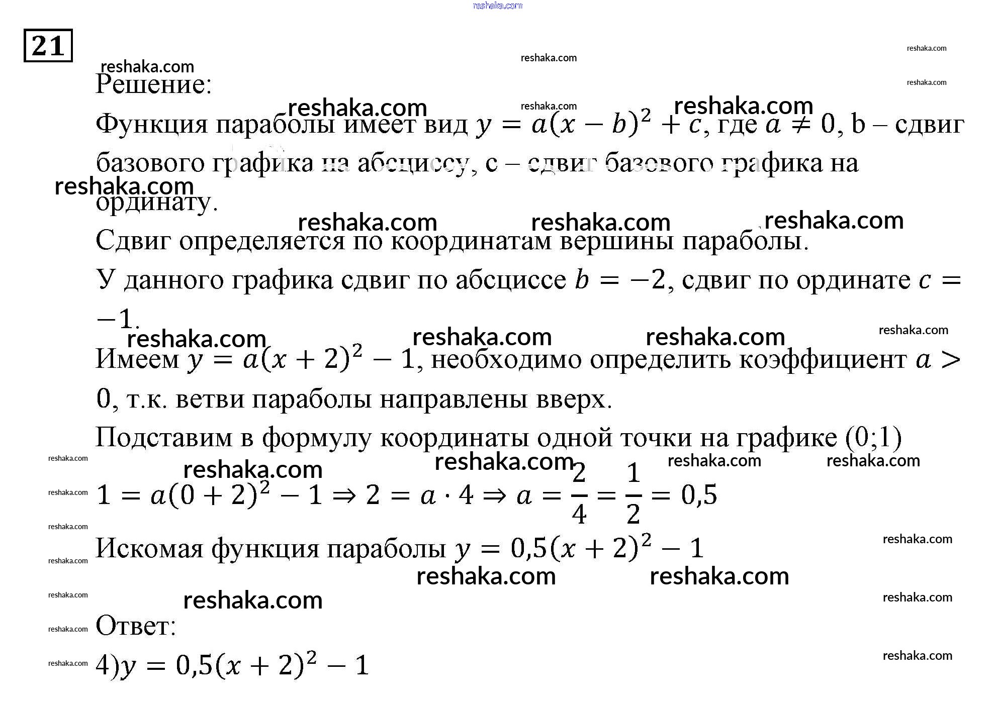
повторение / функции и графики / 21

Решебник №2
повторение / функции и графики / 21

Представляем вам сборники по Алгебре, с готовыми ответами к Задачнику Мордкович школьной программы для учеников девятый класса. Это не просто гдз с ответом, а с подсказками, как верно решить Функции и графики Итоговое повторение 21. Проверяй домашку с умом и получай высший балл!