Лого сайта Reshaka.com

Решака - онлайн ответы Биология Пасечник за 6 класс Рабочая тетрадь ФГОС 2017 - 118

Решебник №1

упражнение / 118

Решебник №2

упражнение / 118

Решебник №3

упражнение / 118

Решебник №4

упражнение / 118

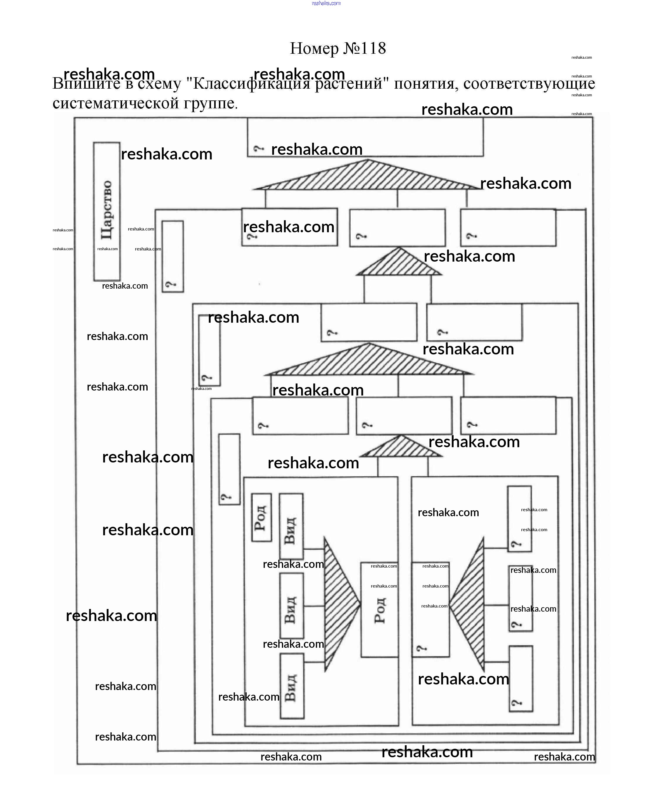
Представляем вам сборники по Биологии, с готовыми ответами к Рабочей тетради Пасечник школьной программы для учеников шестой класса. Это не просто гдз с ответом, а с подсказками, как верно решить Упражнения 118. Проверяй домашку с умом и получай высший балл!