Лого сайта Reshaka.com

Решака - онлайн ответы Физика Ерюткин, Ерюткина за 10 класс Самостоятельные и контрольные работы Базовый и углубленный уровень ФГОС 2018 - 1

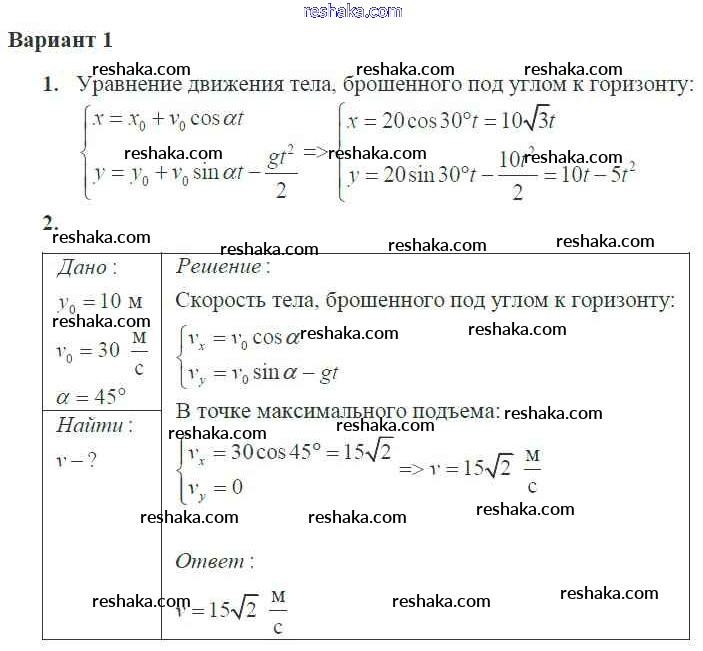
Представляем вам сборники по Физике, с готовыми ответами к Самостоятельным и контрольным работам Ерюткин школьной программы для учеников десятый класса. Это не просто гдз с ответом, а с подсказками, как верно решить СР №8 Кинематика 1. Проверяй домашку с умом и получай высший балл!