Лого сайта Reshaka.com

Решака - онлайн ответы Физика Мякишев, Буховцев за 10 класс Учебник Базовый уровень 2014 - 14

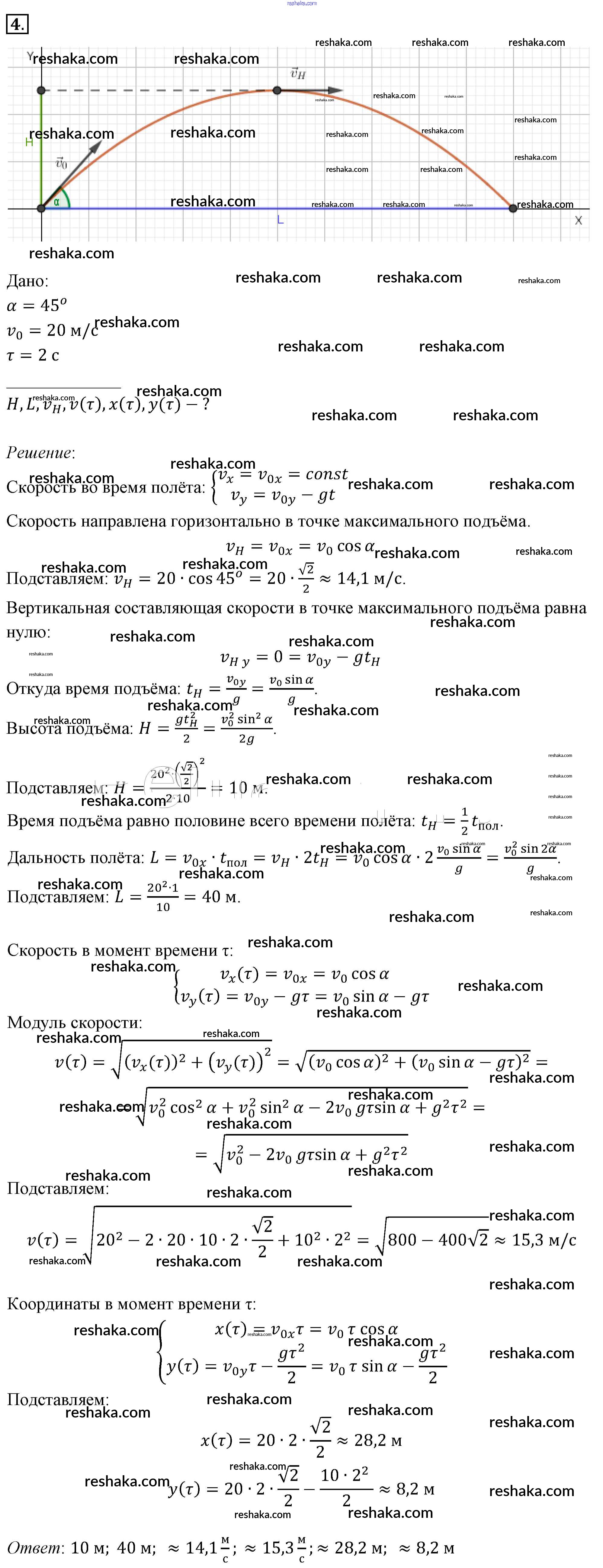
Представляем вам сборники по Физике, с готовыми ответами к Учебнику Мякишев школьной программы для учеников десятый класса. Это не просто гдз с ответом, а с подсказками, как верно решить Параграфы 14. Проверяй домашку с умом и получай высший балл!