Лого сайта Reshaka.com

Решака - онлайн ответы Физика Мякишев, Буховцев за 11 класс Учебник Базовый уровень ФГОС 2018 - 2

Решебник

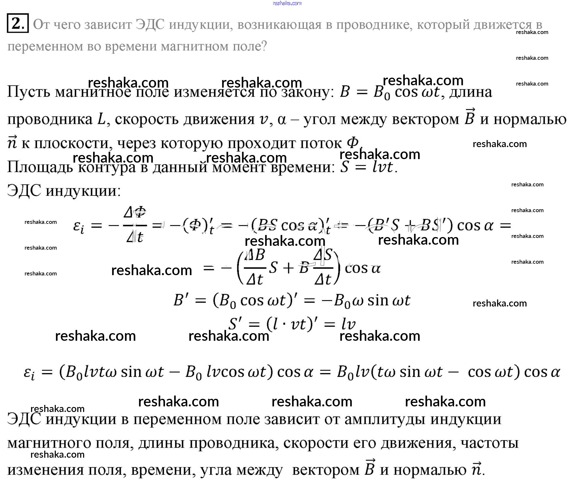
§ 9 / вопросы к параграфу / 2

Представляем вам сборники по Физике, с готовыми ответами к Учебнику Мякишев школьной программы для учеников одиннадцатый класса. Это не просто гдз с ответом, а с подсказками, как верно решить Вопросы к параграфу §9. Эдс индукции в движущихся проводниках 2. Проверяй домашку с умом и получай высший балл!