Лого сайта Reshaka.com

Решака - онлайн ответы Физика Мякишев, Буховцев за 11 класс Учебник Базовый уровень ФГОС 2018 - 3

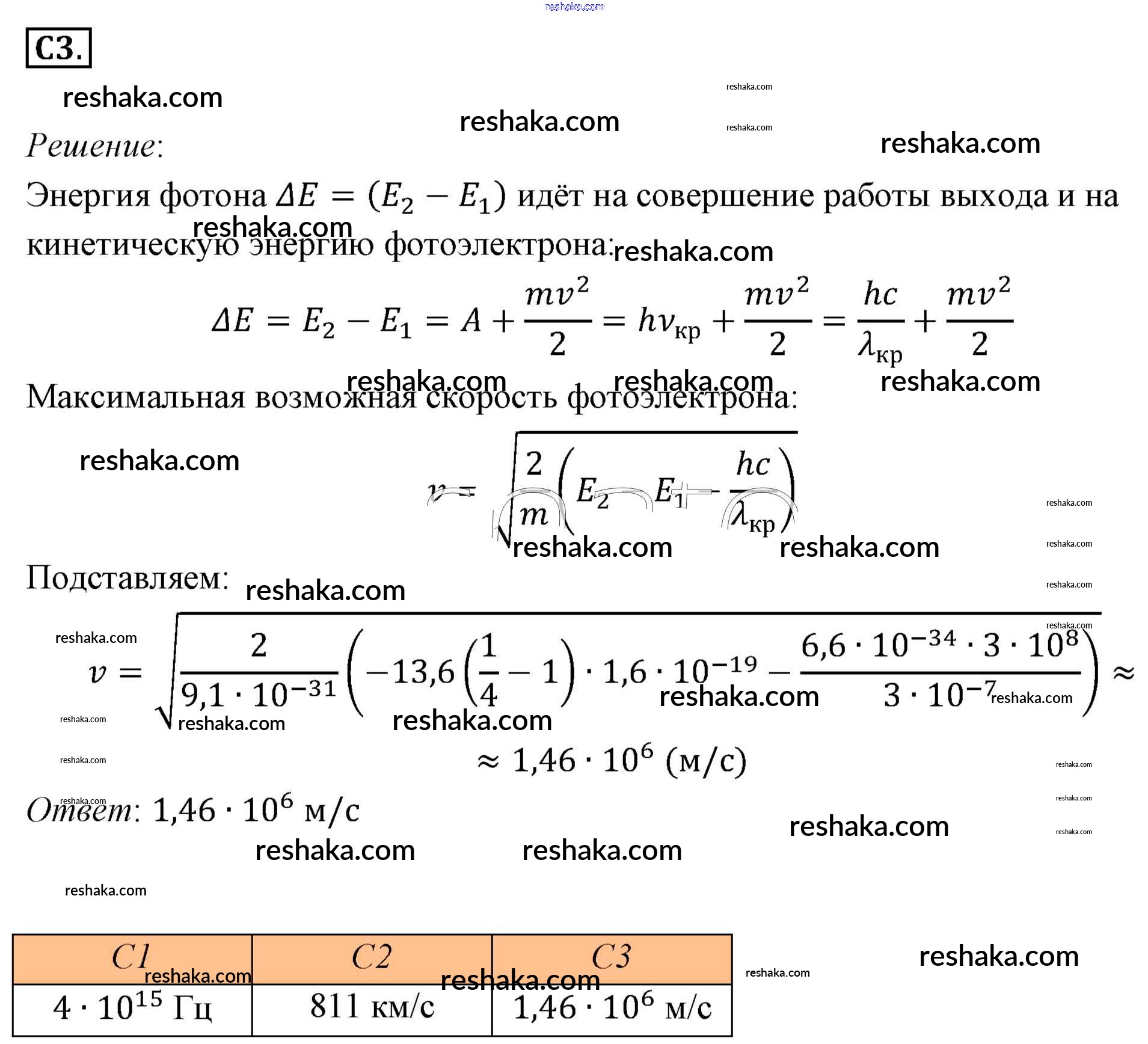
Представляем вам сборники по Физике, с готовыми ответами к Учебнику Мякишев школьной программы для учеников одиннадцатый класса. Это не просто гдз с ответом, а с подсказками, как верно решить Задания ЕГЭ §77. Примеры решения задач по теме «Атомная физика» 3. Проверяй домашку с умом и получай высший балл!