Решака - онлайн ответы Физика Мякишев, Буховцев за 11 класс Учебник Базовый уровень ФГОС 2018 - 5
Решебник
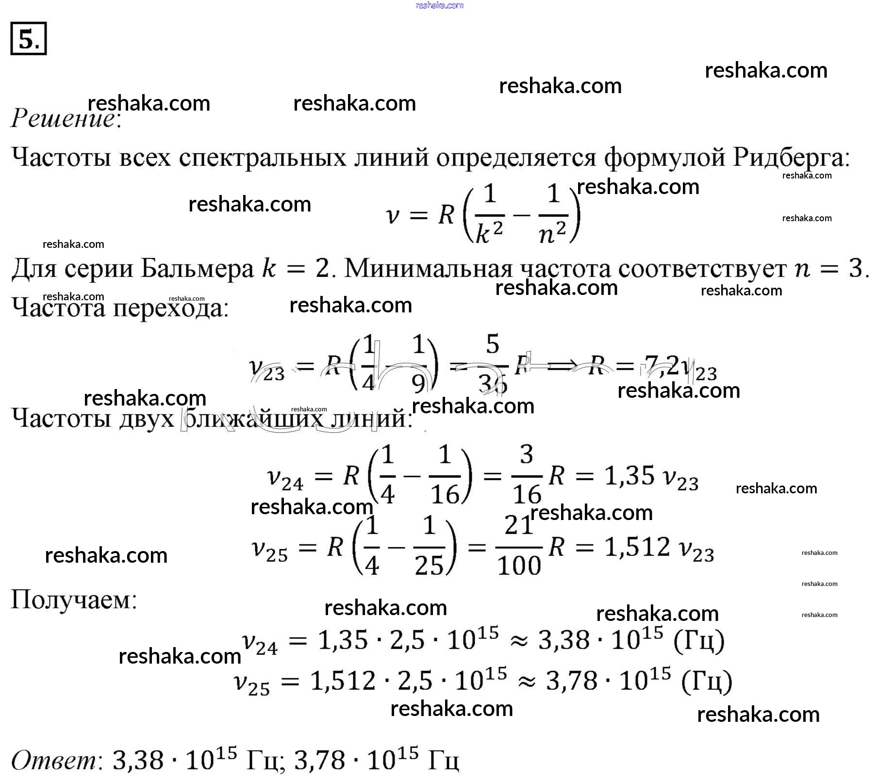
§ 77 / задача для самостоятельного решения / 5

Представляем вам сборники по Физике, с готовыми ответами к Учебнику Мякишев школьной программы для учеников одиннадцатый класса. Это не просто гдз с ответом, а с подсказками, как верно решить Задачи для самостоятельного решения §77. Примеры решения задач по теме «Атомная физика» 5. Проверяй домашку с умом и получай высший балл!