Лого сайта Reshaka.com

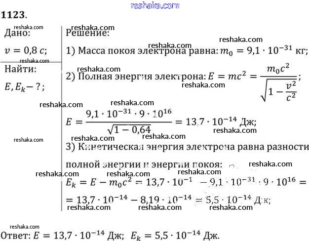
Решака - онлайн ответы Физика Рымкевич за 10-11 класс Задачник ФГОС 2013 - 1123

Решебник №1

задача / 1123

Решебник №2

задача / 1123

Решебник №3

задача / 1123

Представляем вам сборники по Физике, с готовыми ответами к Задачнику Рымкевич школьной программы для учеников десятый-одиннадцатый класса. Это не просто гдз с ответом, а с подсказками, как верно решить Задачи 1123. Проверяй домашку с умом и получай высший балл!