Лого сайта Reshaka.com

Решака - онлайн ответы Физика Рымкевич за 10-11 класс Задачник ФГОС 2013 - 1179

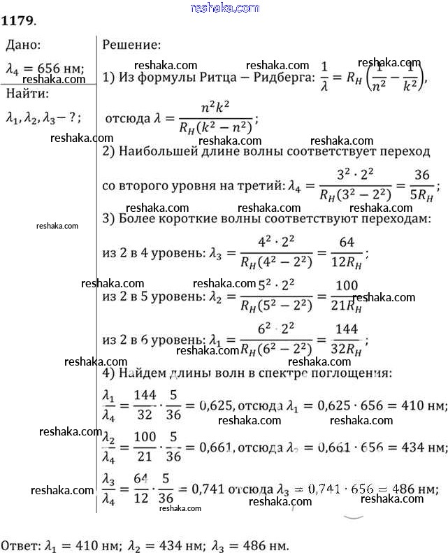
Решебник №1

задача / 1179

Решебник №2

задача / 1179

Решебник №3

задача / 1179

Представляем вам сборники по Физике, с готовыми ответами к Задачнику Рымкевич школьной программы для учеников десятый-одиннадцатый класса. Это не просто гдз с ответом, а с подсказками, как верно решить Задачи 1179. Проверяй домашку с умом и получай высший балл!