Лого сайта Reshaka.com

Решака - онлайн ответы Физика Рымкевич за 10-11 класс Задачник ФГОС 2013 - 1200

Решебник №1

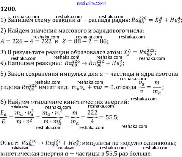
задача / 1200

Решебник №2

задача / 1200

Решебник №3

задача / 1200

Представляем вам сборники по Физике, с готовыми ответами к Задачнику Рымкевич школьной программы для учеников десятый-одиннадцатый класса. Это не просто гдз с ответом, а с подсказками, как верно решить Задачи 1200. Проверяй домашку с умом и получай высший балл!