Решака - онлайн ответы Физика Рымкевич за 10-11 класс Задачник ФГОС 2013 - 686
Решебник №1
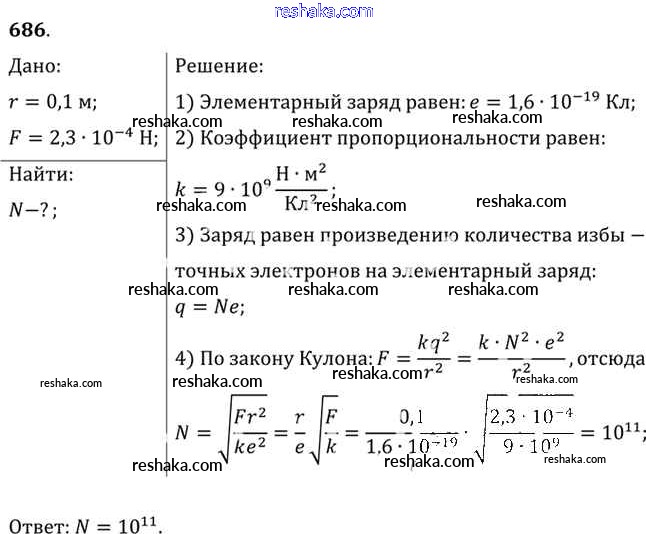
задача / 686
                            Решебник №2
задача / 686
                            Решебник №3
задача / 686
                            
            Представляем вам сборники по Физике, с готовыми ответами к Задачнику Рымкевич школьной программы для учеников десятый-одиннадцатый класса. Это не просто гдз с ответом, а с подсказками, как верно решить Задачи  686. Проверяй домашку с умом и получай высший балл!