Лого сайта Reshaka.com

Решака - онлайн ответы Физика Генденштейн, Булатова за 9 класс Учебник ФГОС 2010 - 9

Решебник

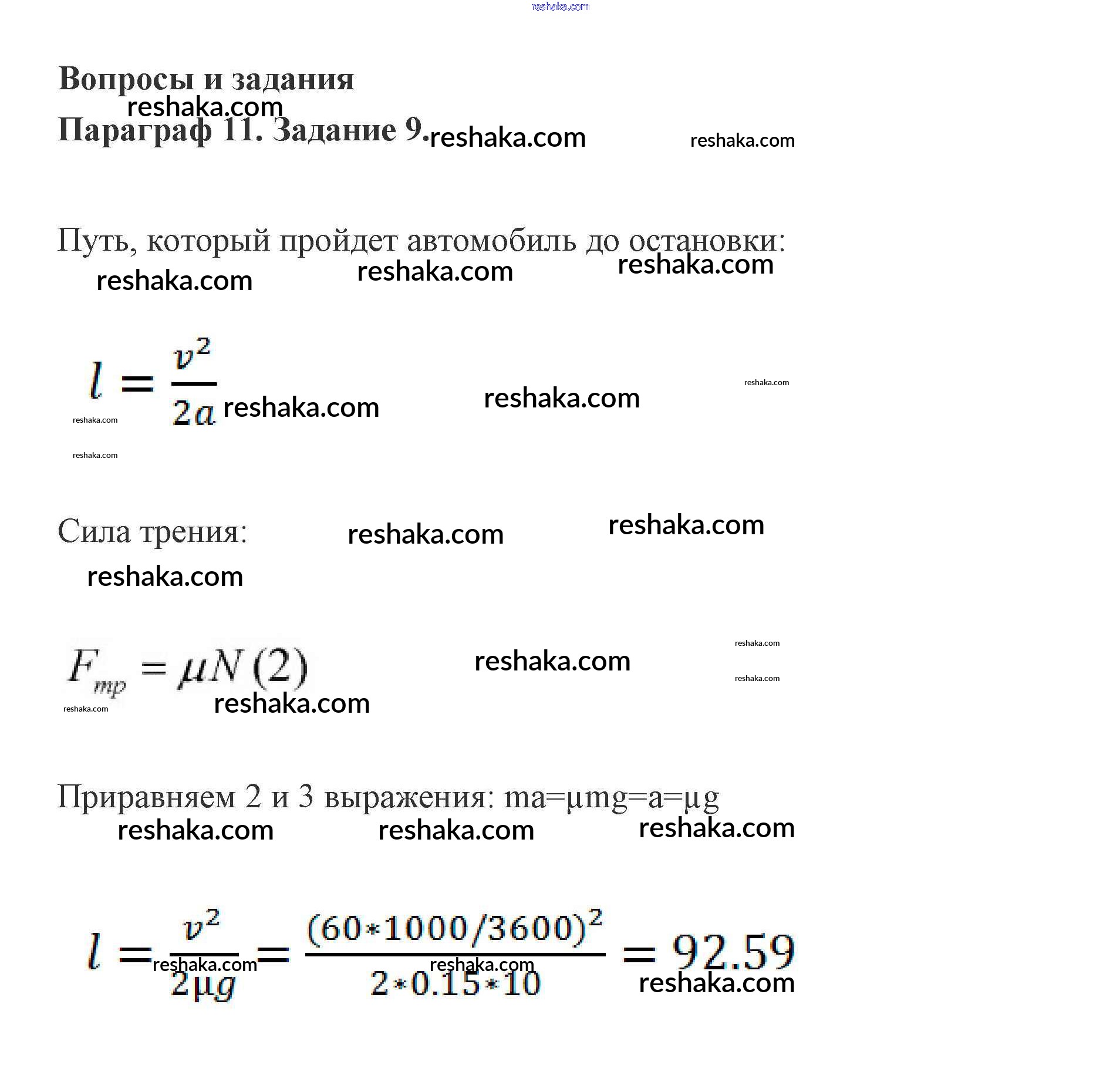
механические явления / 11. Силы трения / задание / 9

Представляем вам сборники по Физике, с готовыми ответами к Учебнику Генденштейн школьной программы для учеников девятый класса. Это не просто гдз с ответом, а с подсказками, как верно решить Задание 11. Силы трения 9. Проверяй домашку с умом и получай высший балл!