Решака - онлайн ответы Физика Лукашик, Иванова за 7-9 класс Сборник задач ФГОС 2011 - 637
Решебник №1
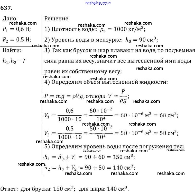
задание № / 637

Решебник №2
задание № / 637

Решебник №3
задание № / 637

Решебник №4
задание № / 637

Представляем вам сборники по Физике, с готовыми ответами к Сборнику задач Лукашик школьной программы для учеников седьмой-девятый класса. Это не просто гдз с ответом, а с подсказками, как верно решить Задания 637. Проверяй домашку с умом и получай высший балл!