Лого сайта Reshaka.com

Решака - онлайн ответы Геометрия Мерзляк, Полонский за 8 класс Рабочая тетрадь ФГОС 2021 - 142

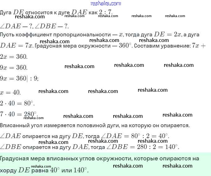
Представляем вам сборники по Геометрии, с готовыми ответами к Рабочей тетради Мерзляк школьной программы для учеников восьмой класса. Это не просто гдз с ответом, а с подсказками, как верно решить §9. Центральные и вписанные углы 142. Проверяй домашку с умом и получай высший балл!