Лого сайта Reshaka.com

Решака - онлайн ответы Геометрия Мерзляк, Полонский за 8 класс Учебник ФГОС 2015 - 767

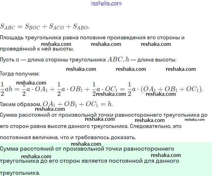
Решебник №1

глава 4 / § 22 / 767

Решебник №2

глава 4 / § 22 / 767

Представляем вам сборники по Геометрии, с готовыми ответами к Учебнику Мерзляк школьной программы для учеников восьмой класса. Это не просто гдз с ответом, а с подсказками, как верно решить § 22. Площадь треугольника Глава 4. Многоугольники. Площадь многоугольника 767. Проверяй домашку с умом и получай высший балл!