Решака - онлайн ответы Геометрия Зив, Мейлер за 8 класс Дидактические материалы ФГОС 2016 - Вариант 3
Решебник 2
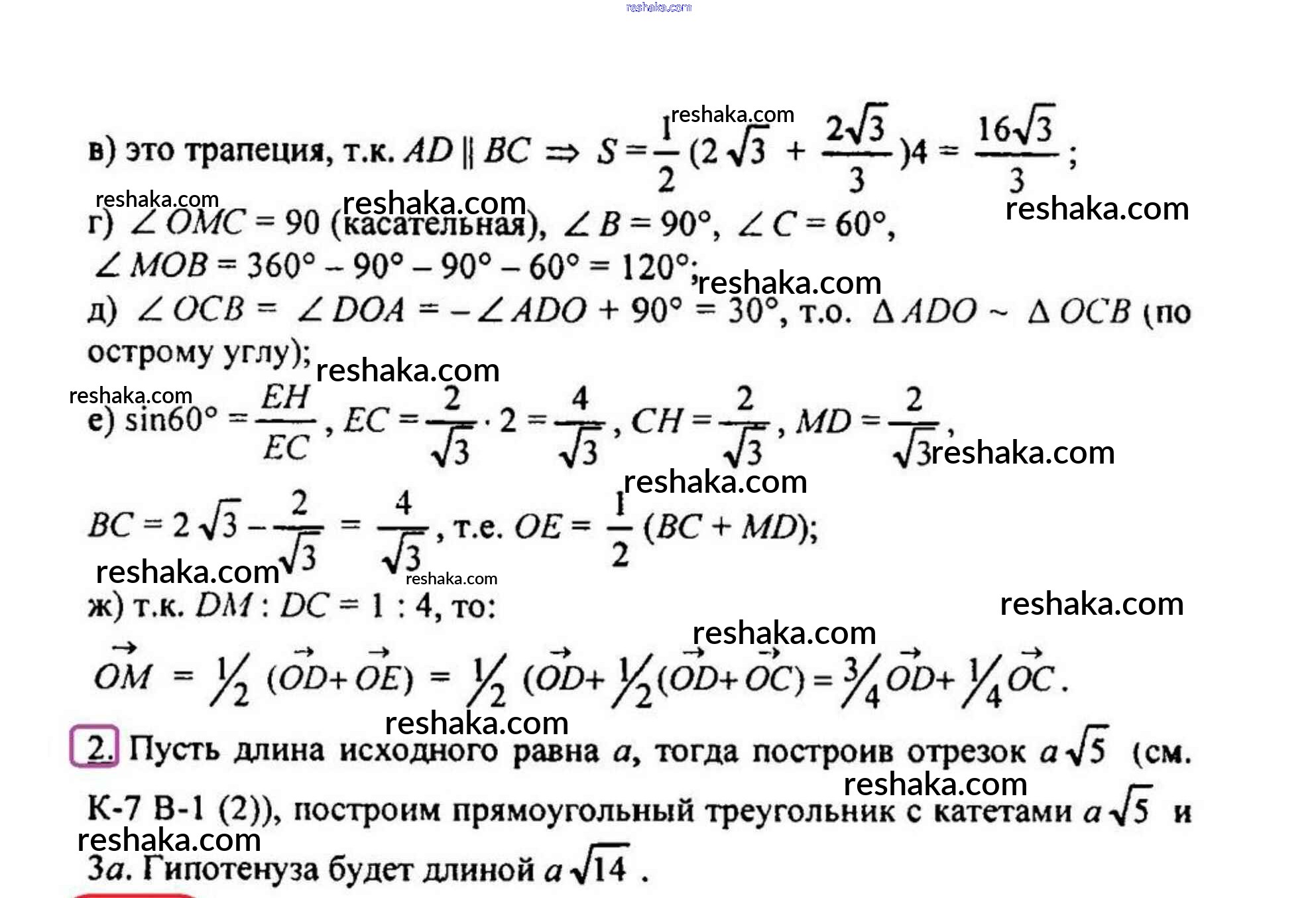
контрольная работа / кр-7 / вариант 3


Представляем вам сборники по Геометрии, с готовыми ответами к Дидактическим материалам Зив школьной программы для учеников восьмой класса. Это не просто гдз с ответом, а с подсказками, как верно решить КР-7 Контрольные работы Вариант 3. Проверяй домашку с умом и получай высший балл!