Лого сайта Reshaka.com

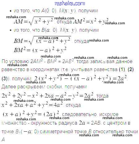
Решака - онлайн ответы Геометрия Атанасян, Бутузов за 7-9 класс Учебник ФГОС 2010 - 1010

Решебник №1

задача / 1010

Решебник №2

задача / 1010

Решебник №3

задача / 1010

Решебник №4

задача / 1010

Решебник №5

задача / 1010

Решебник №6

задача / 1010

Представляем вам сборники по Геометрии, с готовыми ответами к Учебнику Атанасян школьной программы для учеников седьмой-девятый класса. Это не просто гдз с ответом, а с подсказками, как верно решить Задачи 1010. Проверяй домашку с умом и получай высший балл!