Лого сайта Reshaka.com

Решака - онлайн ответы Геометрия Атанасян, Бутузов за 7-9 класс Учебник ФГОС 2010 - 881

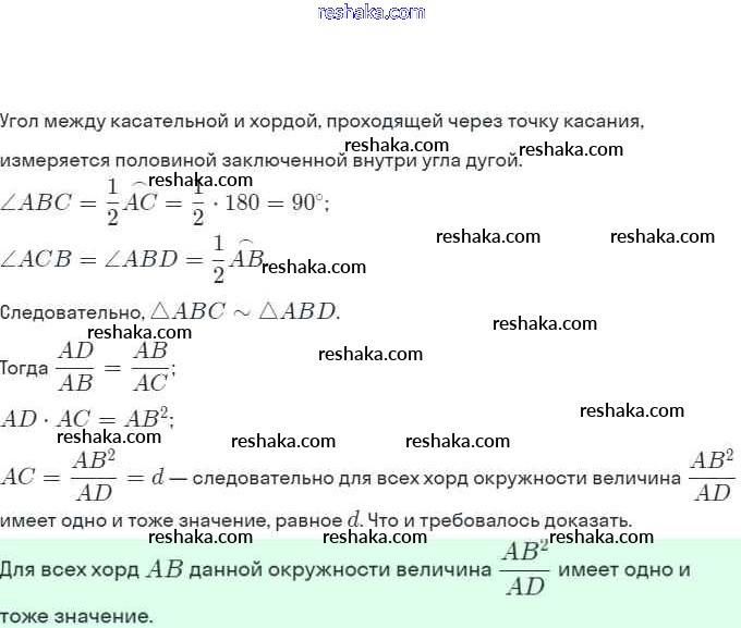
Решебник №1

задача / 881

Решебник №4

задача / 881

Решебник №5

задача / 881

Решебник №6

задача / 881

Представляем вам сборники по Геометрии, с готовыми ответами к Учебнику Атанасян школьной программы для учеников седьмой-девятый класса. Это не просто гдз с ответом, а с подсказками, как верно решить Задачи 881. Проверяй домашку с умом и получай высший балл!