Лого сайта Reshaka.com

Решака - онлайн ответы Геометрия Мерзляк, Полонский за 9 класс Учебник ФГОС 2016 - 29

Решебник к учебнику 2023

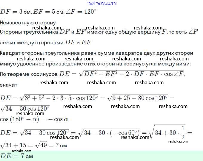
задача / 29

Решебник к учебнику 2016

задача / 29

Представляем вам сборники по Геометрии, с готовыми ответами к Учебнику Мерзляк школьной программы для учеников девятый класса. Это не просто гдз с ответом, а с подсказками, как верно решить Задачи 29. Проверяй домашку с умом и получай высший балл!