Лого сайта Reshaka.com

Решака - онлайн ответы Геометрия Мерзляк, Полонский за 9 класс Рабочая тетрадь ФГОС 2021 - 437

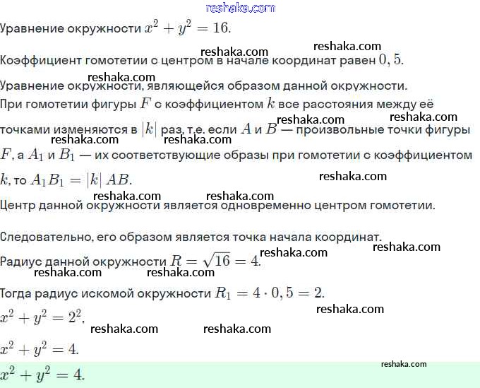
Представляем вам сборники по Геометрии, с готовыми ответами к Рабочей тетради Мерзляк школьной программы для учеников девятый класса. Это не просто гдз с ответом, а с подсказками, как верно решить §20. Гомотетия. Подобие фигур 437. Проверяй домашку с умом и получай высший балл!