Лого сайта Reshaka.com

Решака - онлайн ответы Химия Габриелян, Лысова за 11 класс Учебник Углубленный уровень ФГОС 2017 - 1

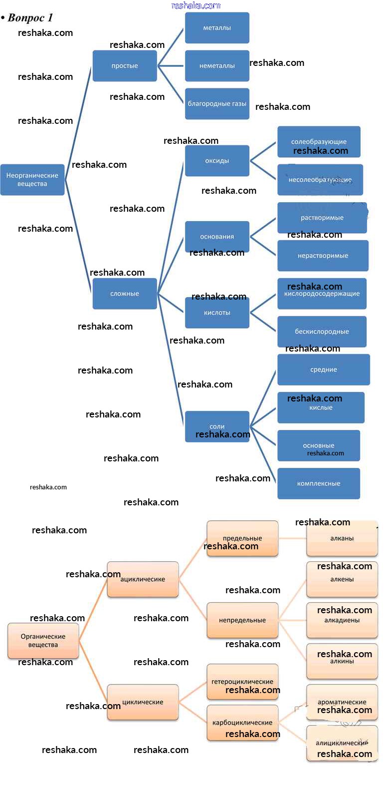
Представляем вам сборники по Химии, с готовыми ответами к Учебнику Габриелян школьной программы для учеников одиннадцатый класса. Это не просто гдз с ответом, а с подсказками, как верно решить §17. Классификация веществ 1. Проверяй домашку с умом и получай высший балл!