Решака - онлайн ответы Химия Рудзитис, Фельдман за 11 класс Учебник Базовый уровень ФГОС 2017 - 3
Решебник
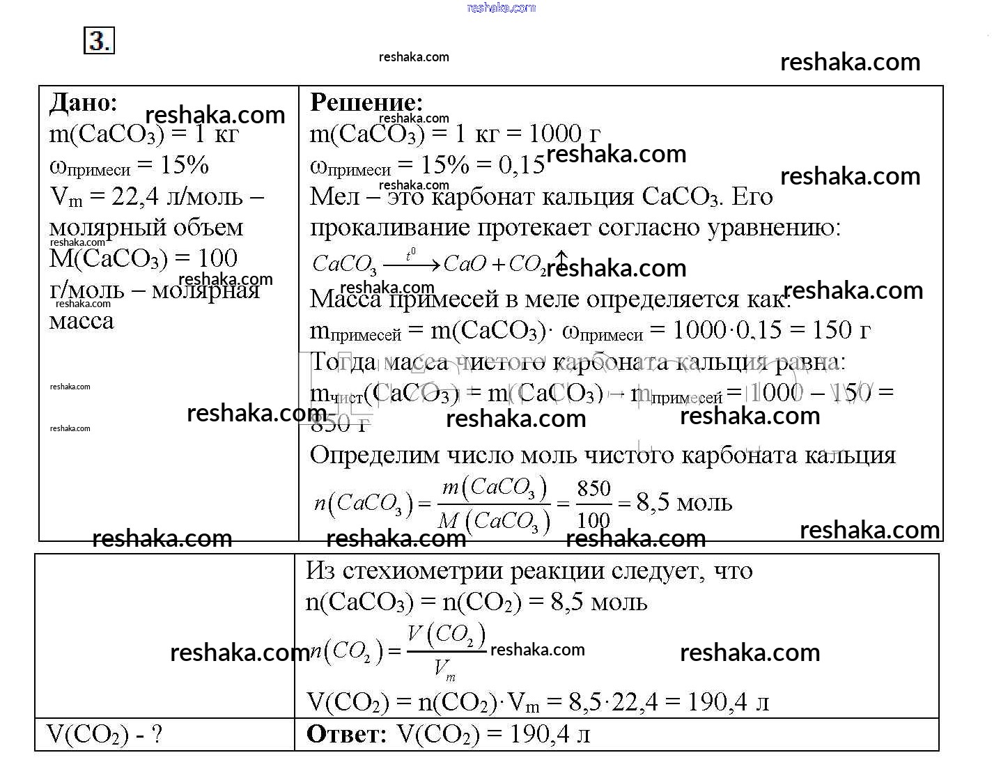
§ 2 / подумайте, ответьте, выполните / 3

Представляем вам сборники по Химии, с готовыми ответами к Учебнику Рудзитис школьной программы для учеников одиннадцатый класса. Это не просто гдз с ответом, а с подсказками, как верно решить Подумайте, ответьте, выполните § 2. Законы сохранения массы и энергии в химии 3. Проверяй домашку с умом и получай высший балл!