Лого сайта Reshaka.com

Решака - онлайн ответы Химия Рудзитис, Фельдман за 11 класс Учебник Базовый уровень ФГОС 2017 - 7

Решебник

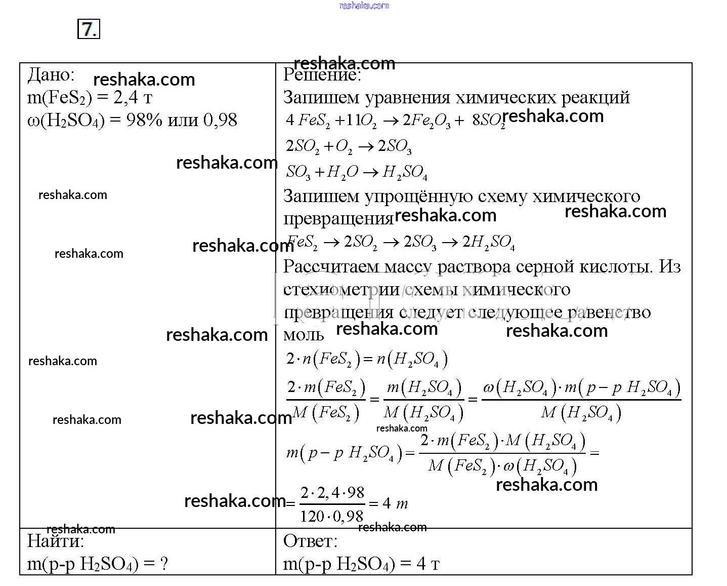
§ 43 / подумайте, ответьте, выполните / 7

Представляем вам сборники по Химии, с готовыми ответами к Учебнику Рудзитис школьной программы для учеников одиннадцатый класса. Это не просто гдз с ответом, а с подсказками, как верно решить Подумайте, ответьте, выполните § 43. Химия в промышленности. принципы химического производства 7. Проверяй домашку с умом и получай высший балл!