Лого сайта Reshaka.com

Решака - онлайн ответы Химия Габриелян за 8 класс Учебник ФГОС 2019 - 3

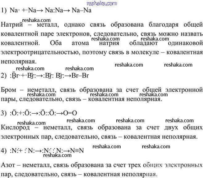
Решебник №1

§15 / 3

Решебник №2

§15 / 3

Решебник №3

§15 / 3

Представляем вам сборники по Химии, с готовыми ответами к Учебнику Габриелян школьной программы для учеников восьмой класса. Это не просто гдз с ответом, а с подсказками, как верно решить §15. Простые вещества — неметаллы 3. Проверяй домашку с умом и получай высший балл!