Лого сайта Reshaka.com

Решака - онлайн ответы Химия Габриелян, Остроумов за 9 класс Учебник ФГОС 2021 - 4

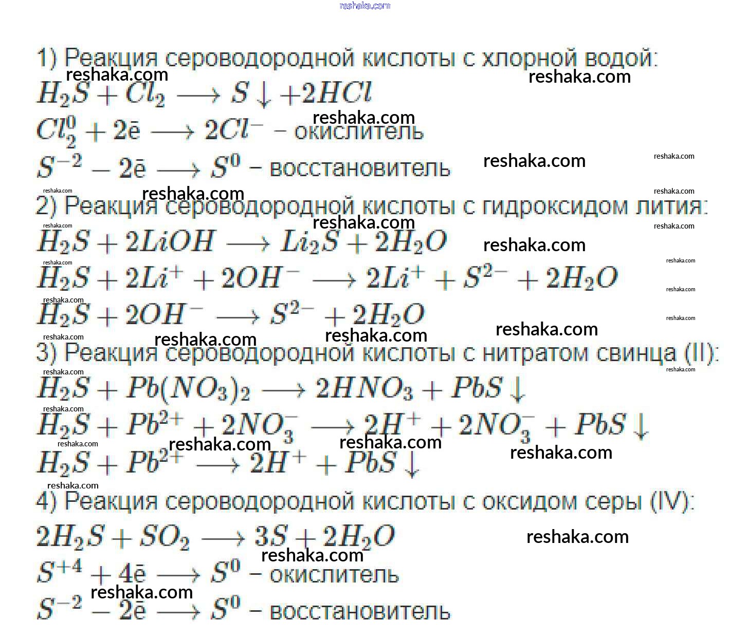
Представляем вам сборники по Химии, с готовыми ответами к Учебнику Габриелян школьной программы для учеников девятый класса. Это не просто гдз с ответом, а с подсказками, как верно решить §14. Сероводород и сульфиды 4. Проверяй домашку с умом и получай высший балл!