Лого сайта Reshaka.com

Решака - онлайн ответы Химия Рудзитис, Фельдман за 9 класс Учебник ФГОС 2016 - 2

Решебник №1

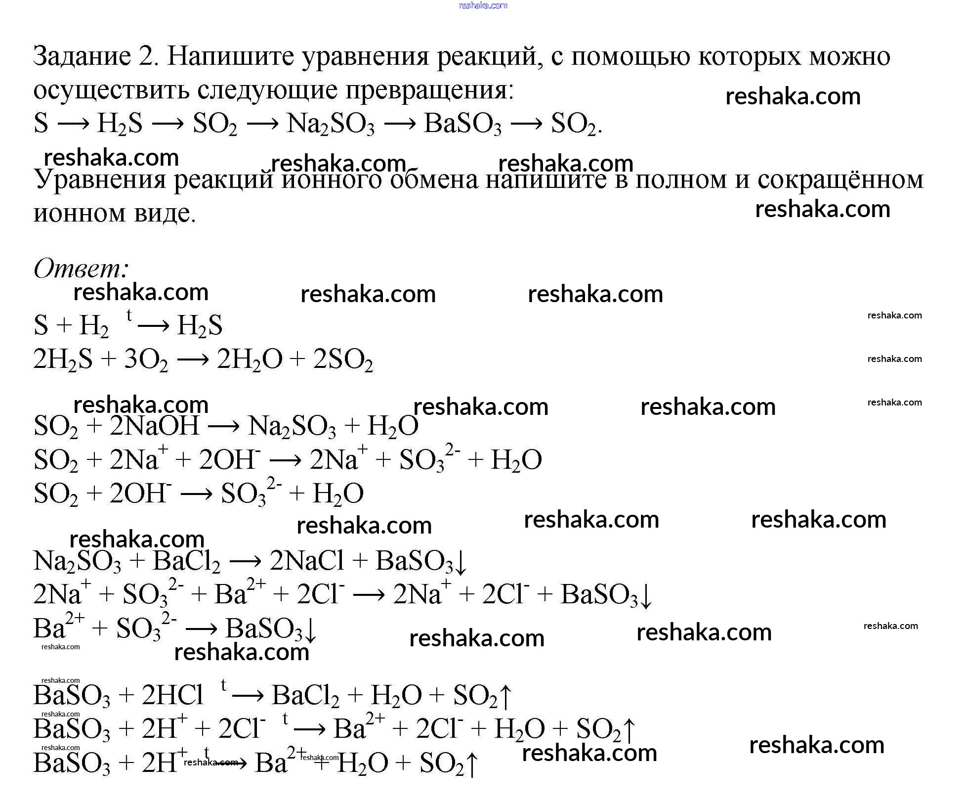
новое издание / § 20. Оксид серы (IV). Сернистая кислота / 2

Решебник №2

новое издание / § 20. Оксид серы (IV). Сернистая кислота / 2

Решебник №3

новое издание / § 20. Оксид серы (IV). Сернистая кислота / 2

Представляем вам сборники по Химии, с готовыми ответами к Учебнику Рудзитис школьной программы для учеников девятый класса. Это не просто гдз с ответом, а с подсказками, как верно решить § 20. Оксид серы (IV). Сернистая кислота Новое издание 2. Проверяй домашку с умом и получай высший балл!