Лого сайта Reshaka.com

Решака - онлайн ответы Химия Рудзитис, Фельдман за 9 класс Учебник ФГОС 2016 - 4

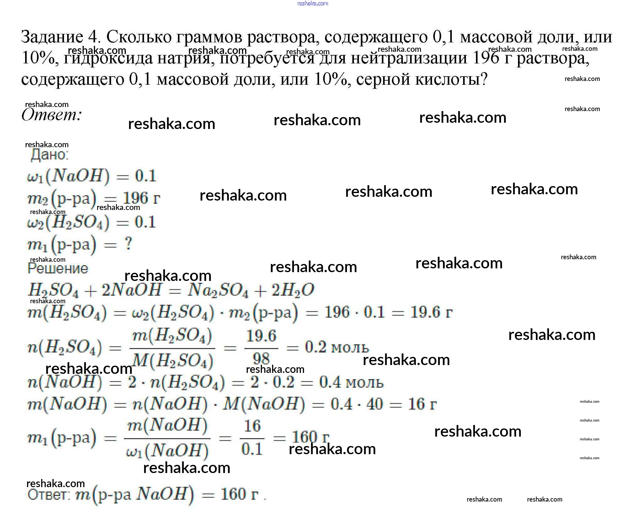
Решебник №1

новое издание / § 43. Щелочные металлы / 4

Решебник №2

новое издание / § 43. Щелочные металлы / 4

Решебник №3

новое издание / § 43. Щелочные металлы / 4

Представляем вам сборники по Химии, с готовыми ответами к Учебнику Рудзитис школьной программы для учеников девятый класса. Это не просто гдз с ответом, а с подсказками, как верно решить § 43. Щелочные металлы Новое издание 4. Проверяй домашку с умом и получай высший балл!